Skip to content Skip to sidebar Skip to footer

Pulmonary Acid Aspiration Syndrome

Pulmonary Aspiration Causes Symptoms Diagnosis Treatment Prognosis

Pulmonary Aspiration Causes Symptoms Diagnosis Treatment Prognosis

Pulmonary acid aspiration syndrome. This usually occurs in two phases firstly desquamation of the bronchial epithelium causing increased alveolar permeability. Of or relating to or affecting the lungs 2. It may progress to a syndrome resembling acute respiratory distress syndrome.

Cimetidine in the prevention of the pulmonary acid aspiration Mendelsons syndrome. Define pulmonary acid aspiration syndrome. What are synonyms for pulmonary acid aspiration syndrome.

Aspirationis when something you swallow goes down the wrong way and enters your airway or lungs. Having lungs or lunglike organs Collins Discovery Encyclopedia 1st edition HarperCollins. 100 ml Pulmonary acid aspiration syndrome in obstetric patients has been well defined Crawford 1970 and contributed to 16 out of 37 maternal deaths associated with anaesthesia in the Maternal Mortalityfiguresfor England and Wales in 1970-72.

There was an increase in pH of gastric aspirate in all patients P less than 0001 and in 80 pH was. It can also happen when something goes back. Dobb G Jordan MJ Williams JG.

Strictly speaking aspiration pneumonitis is a sterile inflammatory process but it is inflammatory nevertheless and can have significant impact upon pulmonary function. Of relating to or affecting the lungs. Synonyms for pulmonary acid aspiration syndrome in Free Thesaurus.

Also known as Mendelsons syndrome pulmonary acid aspiration syndrome is a dangerous condition in which acid and other stomach contents may enter the airway and ultimately the lungs. Acid aspiration causes alveolar and interstitial inflammation with edema and leukocyte infiltration. If the aspirated material is infected it is likely to cause pneumonia and lung abscess but if sterile and highly acid the consequences are liable to be even more dire.

The administration of low doses of albumin was not different than Hartmanns solution but led to the best survival in our model. 1 h before induction of anaesthesia to 20 patients about to undergo emergency surgery.

Pin On Dysphagia

Pin On Dysphagia

Making The Case For Cricoid Pressure D John

Making The Case For Cricoid Pressure D John

Emdocs Net Emergency Medicine Educationaspiration Syndromes Ed Presentation Evaluation And Management Emdocs Net Emergency Medicine Education

Emdocs Net Emergency Medicine Educationaspiration Syndromes Ed Presentation Evaluation And Management Emdocs Net Emergency Medicine Education

Pulmonary Aspiration Wikipedia

Pulmonary Aspiration Wikipedia

Aspiration Lung Aspiration Causes Signs Symptoms Diagnosis Treatment

Aspiration Lung Aspiration Causes Signs Symptoms Diagnosis Treatment

Pediatric Aspiration Syndromes Pediatric Pulmonologists

Pediatric Aspiration Syndromes Pediatric Pulmonologists

Pulmonary Aspiration Diagnosis Complications Treatment Study Com

Pulmonary Aspiration Diagnosis Complications Treatment Study Com

Pediatric Aspiration Syndromes Pediatric Pulmonologists

Pediatric Aspiration Syndromes Pediatric Pulmonologists

Aspiration Pneumonia

Aspiration Pneumonia

Aspiration Pneumonia Symptoms Causes Diagnosis And Treatment

Aspiration Pneumonia Symptoms Causes Diagnosis And Treatment

Pdf The Many Faces Of Pulmonary Aspiration

Pdf The Many Faces Of Pulmonary Aspiration

Aspiration Pneumonia

Aspiration Pneumonia

Aspiration Pneumonia Wikipedia

Aspiration Pneumonia Wikipedia

Pdf Management Of Pulmonary Aspiration

Pdf Management Of Pulmonary Aspiration

Aspiration Pneumonia Nejm

Aspiration Pneumonia Nejm

Aspiration Pneumonia And Related Syndromes Mayo Clinic Proceedings

Aspiration Pneumonia And Related Syndromes Mayo Clinic Proceedings

Aspiration Pneumonia Symptoms Causes Diagnosis And Treatment

Aspiration Pneumonia Symptoms Causes Diagnosis And Treatment

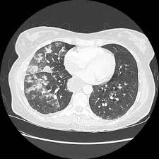
72 Aspiration Pneumonia Mendelson Syndrome Radiology Key

72 Aspiration Pneumonia Mendelson Syndrome Radiology Key

Pdf Management Of Pulmonary Aspiration

Pdf Management Of Pulmonary Aspiration

Emdocs Net Emergency Medicine Educationaspiration Syndromes Ed Presentation Evaluation And Management Emdocs Net Emergency Medicine Education

Emdocs Net Emergency Medicine Educationaspiration Syndromes Ed Presentation Evaluation And Management Emdocs Net Emergency Medicine Education

The Forgotten Complication Aspiration Pneumonia In The Canine Patient The Veterinary Nurse

The Forgotten Complication Aspiration Pneumonia In The Canine Patient The Veterinary Nurse

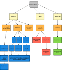
Aspiration Syndromes

Aspiration Syndromes

Pulmonary Aspiration Wikipedia

Pulmonary Aspiration Wikipedia

Https Encrypted Tbn0 Gstatic Com Images Q Tbn And9gcrfogbjewlmfnus1rzggq1vmjbgusv3krdu5ngjyk 9n Hi7vxl Usqp Cau

Https Encrypted Tbn0 Gstatic Com Images Q Tbn And9gcrfogbjewlmfnus1rzggq1vmjbgusv3krdu5ngjyk 9n Hi7vxl Usqp Cau

Regurgitation And Aspiration During Anesthesia

Regurgitation And Aspiration During Anesthesia

Pulmonary Aspiration Diseases Radiology Reference Article Radiopaedia Org

Pulmonary Aspiration Diseases Radiology Reference Article Radiopaedia Org

Fishman S Pulmonary Diseases And Disorders Fifth Edition

Fishman S Pulmonary Diseases And Disorders Fifth Edition

Pulmonary Aspiration During Procedural Sedation A Comprehensive Systematic Review British Journal Of Anaesthesia

Pulmonary Aspiration During Procedural Sedation A Comprehensive Systematic Review British Journal Of Anaesthesia

Management Of Aspiration Pneumonitits In Stroke Pt

Management Of Aspiration Pneumonitits In Stroke Pt

Pdf Q Are Antibiotics Indicated For The Treatment Of Aspiration Pneumonia

Pdf Q Are Antibiotics Indicated For The Treatment Of Aspiration Pneumonia

Advances In The Diagnosis And Management Of Chronic Pulmonary Aspiration In Children European Respiratory Society

Advances In The Diagnosis And Management Of Chronic Pulmonary Aspiration In Children European Respiratory Society

Lwf1wwcagmagom

Lwf1wwcagmagom

2

2

Meconium Aspiration Syndrome Wikipedia

Meconium Aspiration Syndrome Wikipedia

Effects Of Pulmonary Acid Aspiration On The Lungs And Extra Pulmonary Organs A Randomized Study In Pigs Critical Care Full Text

Effects Of Pulmonary Acid Aspiration On The Lungs And Extra Pulmonary Organs A Randomized Study In Pigs Critical Care Full Text

Silent Gastro Oesophageal Reflux And Microaspiration In Ipf Mounting Evidence For Anti Reflux Therapy European Respiratory Society

Silent Gastro Oesophageal Reflux And Microaspiration In Ipf Mounting Evidence For Anti Reflux Therapy European Respiratory Society

Meconium Aspiration Syndrome Wikiwand

Meconium Aspiration Syndrome Wikiwand

2

2

Gastric Aspiration And Its Role In Airway Inflammation Fulltext

Gastric Aspiration And Its Role In Airway Inflammation Fulltext

Diagnostic Accuracy Of Procalcitonin For Early Aspiration Pneumonia In Critically Ill Patients With Coma A Prospective Study Springerlink

Diagnostic Accuracy Of Procalcitonin For Early Aspiration Pneumonia In Critically Ill Patients With Coma A Prospective Study Springerlink

Pathogenesis Of Lethal Aspiration Pneumonia In Mecp2 Null Mouse Model For Rett Syndrome Scientific Reports

Pathogenesis Of Lethal Aspiration Pneumonia In Mecp2 Null Mouse Model For Rett Syndrome Scientific Reports

Emdocs Net Emergency Medicine Educationaspiration Syndromes Ed Presentation Evaluation And Management Emdocs Net Emergency Medicine Education

Emdocs Net Emergency Medicine Educationaspiration Syndromes Ed Presentation Evaluation And Management Emdocs Net Emergency Medicine Education

Aspiration Pneumonia

Aspiration Pneumonia

Pharmacotherapy For Meconium Aspiration Journal Of Perinatology

Pharmacotherapy For Meconium Aspiration Journal Of Perinatology

Pdf Cimetidine In The Prevention Of The Pulmonary Acid Aspiration Mendelson S Syndrome

Pdf Cimetidine In The Prevention Of The Pulmonary Acid Aspiration Mendelson S Syndrome

Meconium Aspiration Syndrome You Should Get It Right Iamdrssekandi

Meconium Aspiration Syndrome You Should Get It Right Iamdrssekandi

Dysphagia And Chronic Pulmonary Aspiration In Children American Academy Of Pediatrics

Dysphagia And Chronic Pulmonary Aspiration In Children American Academy Of Pediatrics

Histologic Evidence Of Intrapulmonary Bronchopulmonary Anastomotic Pathways In Neonates With Meconium Aspiration Syndrome The Journal Of Pediatrics

Histologic Evidence Of Intrapulmonary Bronchopulmonary Anastomotic Pathways In Neonates With Meconium Aspiration Syndrome The Journal Of Pediatrics

Https Encrypted Tbn0 Gstatic Com Images Q Tbn And9gcrmk26incgzu 1qdpenelkb 4z7mkdwr7imfpp6vhebc0f8rhcs Usqp Cau

Https Encrypted Tbn0 Gstatic Com Images Q Tbn And9gcrmk26incgzu 1qdpenelkb 4z7mkdwr7imfpp6vhebc0f8rhcs Usqp Cau

Aspiration pneumonitis Known as Mendelsons syndrome as described by the obstetrician in 1946 this condition involves lung tissue damage as a result of aspiration of non-infective but very acidic gastric fluid.

Aspirationis when something you swallow goes down the wrong way and enters your airway or lungs. There is profuse frothy bloody sputum cyanosis and signs of air hunger tachycardia and fever. Pulmonary acid aspiration syndrome synonyms pulmonary acid aspiration syndrome pronunciation pulmonary acid aspiration syndrome translation English dictionary definition of pulmonary acid aspiration syndrome. Of relating to or affecting the lungs. Of or relating to or affecting the lungs 2. Pulmonary aspiration of gastric contents is a frequent event in unconscious or semiconscious patients. Acid aspiration causes alveolar and interstitial inflammation with edema and leukocyte infiltration. Antonyms for pulmonary acid aspiration syndrome. Aspiration syndromes include all conditions in which foreign substances are inhaled into the lungs.


Aspiration pneumonitis Known as Mendelsons syndrome as described by the obstetrician in 1946 this condition involves lung tissue damage as a result of aspiration of non-infective but very acidic gastric fluid. Dobb G Jordan MJ Williams JG. It can also happen when something goes back. This usually occurs in two phases firstly desquamation of the bronchial epithelium causing increased alveolar permeability. Cimetidine 200 mg was given iv. Aspiration pneumonitis is caused by the patients regurgitation of stomach acid which then migrates from the oropharynx down into the bronchial tree. Of relating to or affecting the lungs.

Post a Comment for "Pulmonary Acid Aspiration Syndrome"