Skip to content Skip to sidebar Skip to footer

Class Diagram For Bank System

A Uml Class Diagram For A Banking System Download Scientific Diagram

A Uml Class Diagram For A Banking System Download Scientific Diagram

Class diagram for bank system. Bank Management System Project. However an object diagram represents an instance at a particular moment which is concrete in nature. Book Shop Management System Class Diagram describes the structure of a Book Shop Management System classes their attributes operations or.

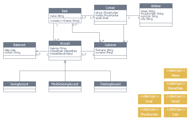
A bank account is a financial account between a bank customer and a financial institution. The classes represented as boxes with attributes and are connected with dependency and synchronous message associations. This example of UML class diagram models bank account system.

The main classes of the Banking Management System are Customer Employees Accounts Fixed Deposit Saving Account Current Account. In this example we are asked to create a class diagram for a banking system. Bank Management system Fig.

Mind map for bank management system 4. The difference is that a class diagram represents an abstract model consisting of classes and their relationships. Use Lucidchart to visualize ideas make charts diagrams more.

In a class diagram each class acts as a template or blueprint for a type of object that can exist in the system. The financial transactions which have occurred within a given period of time on a bank account are reported to the. Let us see the Class Diagram of Bank Management System.

The associations are indicated with the multiplicity 1. It must have the following classes. Banking management system program in C.

A bank account can be a deposit account a credit card or any other type of account offered by a financial institution. Use it for object-oriented modeling of your bank information system.

Uml Class Diagram For A Banking System Download Scientific Diagram

Uml Class Diagram For A Banking System Download Scientific Diagram

Ooad Uml Structured Diagrams

Ooad Uml Structured Diagrams

A Uml Class Diagram For A Banking System Download Scientific Diagram

A Uml Class Diagram For A Banking System Download Scientific Diagram

Banking System Uml Class Diagram Download Scientific Diagram

Banking System Uml Class Diagram Download Scientific Diagram

Class Uml Diagram For Bank Account System

Class Uml Diagram For Bank Account System

Evolved Version Of The Uml Class Diagram For The Bank System Download Scientific Diagram

Evolved Version Of The Uml Class Diagram For The Bank System Download Scientific Diagram

Uml Class Diagram Example Retail Banking System Class Diagram Template Class Diagram Database Design Data Science

Uml Class Diagram Example Retail Banking System Class Diagram Template Class Diagram Database Design Data Science

Banking Management System Class Diagram Freeprojectz

Banking Management System Class Diagram Freeprojectz

Bank Management System Class Diagram T4tutorials Com

Bank Management System Class Diagram T4tutorials Com

Class Diagrams

Class Diagrams

A Typical Banking System Class Diagram Download Scientific Diagram

A Typical Banking System Class Diagram Download Scientific Diagram

Online Banking System Uml Diagrams

Online Banking System Uml Diagrams

Should Customer Class Have The Different Function Or Should I Include It In Account Class In My Uml Class Diagram Of Banking System Software Engineering Stack Exchange

Should Customer Class Have The Different Function Or Should I Include It In Account Class In My Uml Class Diagram Of Banking System Software Engineering Stack Exchange

Class Diagram For The Bank Account Example Download Scientific Diagram

Class Diagram For The Bank Account Example Download Scientific Diagram

The Ultimate Class Diagram Tutorial To Help Model Your Systems Easily Class Diagram Sequence Diagram Diagram

The Ultimate Class Diagram Tutorial To Help Model Your Systems Easily Class Diagram Sequence Diagram Diagram

God S Gift Internet Banking System Class Diagram

God S Gift Internet Banking System Class Diagram

Class Diagram Of The Banking System Download Scientific Diagram

Class Diagram Of The Banking System Download Scientific Diagram

Internet Bank Software Class Diagram For Bank Process Online Banking System

Internet Bank Software Class Diagram For Bank Process Online Banking System

Class Diagram For Bank Atm System Creately

Class Diagram For Bank Atm System Creately

Class Diagram For Bank Atm System Creately

Class Diagram For Bank Atm System Creately

Class Diagram Relationships

Class Diagram Relationships

Unified Modeling Language October 2012

Unified Modeling Language October 2012

Internet Banking System Uml Diagram Freeprojectz

Internet Banking System Uml Diagram Freeprojectz

3

3

The Ultimate Class Diagram Tutorial To Help Model Your Systems Easily Class Diagram Sequence Diagram Diagram

The Ultimate Class Diagram Tutorial To Help Model Your Systems Easily Class Diagram Sequence Diagram Diagram

Github Saif86 Uml Class Diagram Banking System Converts A Problem Statement Into Class Diagram

Github Saif86 Uml Class Diagram Banking System Converts A Problem Statement Into Class Diagram

Class Diagram Of The Banking Application Download Scientific Diagram

Class Diagram Of The Banking Application Download Scientific Diagram

Design A Bank Account And Membership Uml Diagram Oo Design Stack Overflow

Design A Bank Account And Membership Uml Diagram Oo Design Stack Overflow

Class Diagram Of Blood Bank Management System T4tutorials Com

Class Diagram Of Blood Bank Management System T4tutorials Com

Blood Bank Management System Class Diagram Freeprojectz

Blood Bank Management System Class Diagram Freeprojectz

Class Diagrams

Class Diagrams

90 Business Analysis Ideas Business Analysis Business Analyst Analysis

90 Business Analysis Ideas Business Analysis Business Analyst Analysis

Uml For Bank

Uml For Bank

Uml Diagram Example Describing Some Types Of Bank Accounts Using Uml Generalization Sets With Power Types

Uml Diagram Example Describing Some Types Of Bank Accounts Using Uml Generalization Sets With Power Types

Solved Homework 8 Bank Loan Design From The Lecture On Use Cases Bank Loan System When Someone I A Customer Wants To Borrow Money The Custo Course Hero

Solved Homework 8 Bank Loan Design From The Lecture On Use Cases Bank Loan System When Someone I A Customer Wants To Borrow Money The Custo Course Hero

Class Diagram For Book Bank Management System Cs1403 Case Tools Lab Source Code Solutions

Class Diagram For Book Bank Management System Cs1403 Case Tools Lab Source Code Solutions

Uml Class Diagram Example Now Let S Take What We Ve Learned In By Salma Medium

Uml Class Diagram Example Now Let S Take What We Ve Learned In By Salma Medium

Class Diagram Of The Banking System Download Scientific Diagram

Class Diagram Of The Banking System Download Scientific Diagram

Class Diagram Banking System Star Uml Youtube

Class Diagram Banking System Star Uml Youtube

Bank System Use Case Free Bank System Use Case Templates

Bank System Use Case Free Bank System Use Case Templates

Ooad Uml Structured Diagrams

Ooad Uml Structured Diagrams

The Ultimate Class Diagram Tutorial To Help Model Your Systems Easily Class Diagram Retail Banking Business Analysis

The Ultimate Class Diagram Tutorial To Help Model Your Systems Easily Class Diagram Retail Banking Business Analysis

Use Class Diagram Blog Nadirahma

Use Class Diagram Blog Nadirahma

Object Diagram For Internet Banking System Cs1403 Case Tools Lab Source Code Solutions

Object Diagram For Internet Banking System Cs1403 Case Tools Lab Source Code Solutions

Blood Bank Management System Including Uml Diagrams

Blood Bank Management System Including Uml Diagrams

Uml Class Diagrams Mimi Opkins Cecs 277 Uml

Uml Class Diagrams Mimi Opkins Cecs 277 Uml

Package And Deploy The Bank Application Professional Uml With Visual Studio Net Unmasking Visio For Enterprise Architects

Package And Deploy The Bank Application Professional Uml With Visual Studio Net Unmasking Visio For Enterprise Architects

Banking Management System Uml Diagram Freeprojectz

Banking Management System Uml Diagram Freeprojectz

1

1

The associations are indicated with the multiplicity 1.

A bank account can be a deposit account a credit card or any other type of account offered by a financial institution. This sample is a UML Class Diagram that shows the banking system. These diagrams contain the following elements. Here we are implementing a C program for the banking management system using class and object having basic operations. The financial transactions which have occurred within a given period of time on a bank account are reported to the. The classes represented as boxes with attributes and are connected with dependency and synchronous message associations. In a class diagram each class acts as a template or blueprint for a type of object that can exist in the system. This example of UML class diagram models bank account system. Ad Find out why pros choose Lucidcharts to make UML diagrams.


The associations are indicated with the multiplicity 1. We were unable to load the diagram. A bank account can be a deposit account a credit card or any other type of account offered by a financial institution. The financial transactions which have occurred within a given period of time on a bank account are reported to the. The financial transactions which have occurred within a given period of time on a bank account are reported to the. Use Lucidchart to visualize ideas make charts diagrams more. The banking system are used manual working but when we used online banking system it is totally virtualization process which avoid manual process.

Post a Comment for "Class Diagram For Bank System"