Skip to content Skip to sidebar Skip to footer

Tsh Wert Senken Kinderwunsch

Schilddruse Und Kinderwunsch Wie Hoch Sollte Der Tsh Wert Sein

Schilddruse Und Kinderwunsch Wie Hoch Sollte Der Tsh Wert Sein

Tsh wert senken kinderwunsch. Weiß jemand von euch wielange so eine TSH Wert. Ohne Jod macht die Schilddrüse schlapp. Mann sollte nur bei Kinderwunsch bis zum Ende der 12.

Sehr geehrte Frau Dr. Mir wurde gesagt der TSH solle um die 1 liegen haben seit 1 Jahr Kinderwunsch. Mein TSH - Leerwert was Leerwert auch immer heißt liegt bei 154 Mikro-Eml und steigt nach Stimulation mit TRH auf 47 Mikro-Eml.

Insbesondere bei Patientinnen mit unerfülltem Kinderwunsch sollte ein TSH-Wert um 1 erreicht werden der TSH-Anstieg nach iv. Hat jemand Erfahrung damit den TSH mit Globuli zu senken oder auf irgendwelche pfalnzliche Art und Weise. Der wichtigste Faktor um einer Schilddrüsenunterfunktion vorzubeugen ist eine ausreichende Versorgung mit dem Spurenelement Jod.

Hatte schon mal in einem anderen Diskussion darüber geschrieben das mein TSH Wert zuletzt bei 477 lag. Davor lag der Wert bei 455 also eine UnterfunktionGenommen hatte ich da 5 mg Thiamazol. Vor 4 Jahren wurde bei mir Hashi bei einem großen Blutbild diagnostiziert.

Wenn eine Frau mit Kinderwunsch nicht schwanger wird ist ebenfalls eine Messung der TSH-Konzentration im Blut unerlässlich. 10 bis 20 Milligramm. Die Folge war für den TSH bei Kinderwunsch eine sehr strenge Vorgehensweise bis hin zum Dogma Der TSH bei Kinderwunsch sollte unter 10 mUl liegen.

TRH-Stimulation sollte unter 15 liegen. TSH-Werte von 25 mUl und höher sind bei Frauen mit. Mettler könnten Sie mir bitte mitteilen ob ein TSH-Wert von 205 mUl bei positiven Anti-TPO-Antikörpern 2526 uml bei Kinderwunsch zu behandeln ist.

Idealerweise sollte er 1 mUl oder weniger betragen hier spricht man von einem normalen TSH-Wert. Regelmäßiger Sport hilft hingegen dabei den Symptomen einer Schilddrüsenunterfunktion wie Müdigkeit oder Depressionen entgegenzuwirken.

Hashimoto Thyreoiditis

Hashimoto Thyreoiditis

Eine Kritische Betrachtung Endokrinologie Diabetologie Universimed Medizin Im Fokus

Eine Kritische Betrachtung Endokrinologie Diabetologie Universimed Medizin Im Fokus

Tsh Wert Bei Kinderwunsch Fertila

Tsh Wert Bei Kinderwunsch Fertila

Schilddruse Und Kinderwunsch Wie Hoch Sollte Der Tsh Wert Sein

Schilddruse Und Kinderwunsch Wie Hoch Sollte Der Tsh Wert Sein

Hashimoto Thyreoiditis

Hashimoto Thyreoiditis

Hashimoto Thyreoiditis

Hashimoto Thyreoiditis

Unerfullter Kinderwunsch Und Probleme In Den Schilddrusen

Unerfullter Kinderwunsch Und Probleme In Den Schilddrusen

Schilddrusenerkrankungen Und Schwangerschaft Medmedia

Schilddrusenerkrankungen Und Schwangerschaft Medmedia

Hashimoto Thyreoiditis

Hashimoto Thyreoiditis

Die Schilddruse Als Gynakologisches Schlusselorgan

Die Schilddruse Als Gynakologisches Schlusselorgan

Https Online Medunigraz At Mug Online Wbabs Getdocument Pthesisnr 40588 Pautornr Porgnr 14010

Https Online Medunigraz At Mug Online Wbabs Getdocument Pthesisnr 40588 Pautornr Porgnr 14010

Schilddrusenwerte Verstehen

Schilddrusenwerte Verstehen

Hashimoto Thyreoiditis

Hashimoto Thyreoiditis

Tsh Wert Was Bedeutet Er

Tsh Wert Was Bedeutet Er

Schilddrusen Link Bitte Noch Ein Baby Forum

Schilddrusen Link Bitte Noch Ein Baby Forum

Schwanger Werden Trotz Schilddrusenunterfunktion

Schwanger Werden Trotz Schilddrusenunterfunktion

Tsh Wert 3 9 Schilddrusenunterfunktion

Tsh Wert 3 9 Schilddrusenunterfunktion

Was Bedeutet Der Tsh Wert Medumio

Was Bedeutet Der Tsh Wert Medumio

Schilddruse Und Schwangerschaft Fachportal Fur Wehrmedizin Wehrpharmazie

Schilddruse Und Schwangerschaft Fachportal Fur Wehrmedizin Wehrpharmazie

Schilddruse Und Kinderwunsch Rosenfluh Ch

Schilddruse Und Kinderwunsch Rosenfluh Ch

Was Bedeutet Der Tsh Wert Medumio

Was Bedeutet Der Tsh Wert Medumio

Schilddrusenwerte Verstehen

Schilddrusenwerte Verstehen

Tsh Wert 3 5 Endokrinologe Sagt Alles In Ordnung Forum Schwangerschaft Urbia De

Tsh Wert 3 5 Endokrinologe Sagt Alles In Ordnung Forum Schwangerschaft Urbia De

1

1

Schilddrusendiagnostik Und Therapie In Der Taglichen Praxis Springerlink

Schilddrusendiagnostik Und Therapie In Der Taglichen Praxis Springerlink

Tsh Wert Jemand Erfahrung Damit Forum Kinderwunsch Urbia De

Tsh Wert Jemand Erfahrung Damit Forum Kinderwunsch Urbia De

Hashimoto Thyreoiditis Homoopathie Ernahrung Praxis Breitenberger

Hashimoto Thyreoiditis Homoopathie Ernahrung Praxis Breitenberger

Alles Um Die Schilddruse Den Kinderwunsch L Thyroxin Die Richtige Einstellung Und Seite 46

Alles Um Die Schilddruse Den Kinderwunsch L Thyroxin Die Richtige Einstellung Und Seite 46

Tsh Alleiniger Goldstandard Zur Schilddrusen Funktionsdiagnostik Dge Blog

Tsh Alleiniger Goldstandard Zur Schilddrusen Funktionsdiagnostik Dge Blog

Tsh Bei Kinderwunsch 9monate De

Tsh Bei Kinderwunsch 9monate De

5 Tipps Bei Kinderwunsch Bonus Elternzeit Gestaltung Annarockt De

5 Tipps Bei Kinderwunsch Bonus Elternzeit Gestaltung Annarockt De

Tsh Wert Bedeutung Des Blutwertes Erklart Praktischarzt

Tsh Wert Bedeutung Des Blutwertes Erklart Praktischarzt

Https Www Tellmed Ch Include Php Previewdoc Php File Id 15071

Https Www Tellmed Ch Include Php Previewdoc Php File Id 15071

Die 7 Wichtigsten Hormone Beim Kinderwunsch Paleomama Eizellen Und Kinderwunsch

Die 7 Wichtigsten Hormone Beim Kinderwunsch Paleomama Eizellen Und Kinderwunsch

Hashimoto Thyreoiditis

Hashimoto Thyreoiditis

Medikamente Naturliche Hilfsmittel Vor Und Wahrend Der Schwangerschaft August 2020 Babyclub Babycenter

Medikamente Naturliche Hilfsmittel Vor Und Wahrend Der Schwangerschaft August 2020 Babyclub Babycenter

Was Bedeutet Der Tsh Wert Medumio

Was Bedeutet Der Tsh Wert Medumio

Unerfullter Kinderwunsch Und Probleme In Den Schilddrusen

Unerfullter Kinderwunsch Und Probleme In Den Schilddrusen

Hashimoto Thyreoiditis

Hashimoto Thyreoiditis

Schilddrusenuberfunktion Bei Kinderwunsch Spezialisten Behandlung Medspecialists

Schilddrusenuberfunktion Bei Kinderwunsch Spezialisten Behandlung Medspecialists

Labordiagnostik Der Schilddruse Ladr Wir Leben Labor

Labordiagnostik Der Schilddruse Ladr Wir Leben Labor

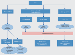
Tsh Gibt Es Neue Zielwerte Pdf Kostenfreier Download

Tsh Gibt Es Neue Zielwerte Pdf Kostenfreier Download

Hashimoto Und Kinderwunsch Bzw Schwangerschaft Babybauch Blog

Hashimoto Und Kinderwunsch Bzw Schwangerschaft Babybauch Blog

Schilddrusen Funktionsstorungen In Der Schwangerschaft Und Postpartal Medmedia

Schilddrusen Funktionsstorungen In Der Schwangerschaft Und Postpartal Medmedia

Schilddruse Und Kinderwunsch Wie Hoch Sollte Der Tsh Wert Sein

Schilddruse Und Kinderwunsch Wie Hoch Sollte Der Tsh Wert Sein

Der Amh Wert Was Er Uber Deine Fruchtbarkeit Aussagt Babybauch Blog

Der Amh Wert Was Er Uber Deine Fruchtbarkeit Aussagt Babybauch Blog

Schilddruse 360 Unterfunktion Haufige Ursache Von Beschwerden

Schilddruse 360 Unterfunktion Haufige Ursache Von Beschwerden

Kinderwunsch

Kinderwunsch

Https Www Kup At Kup Pdf 5208 Pdf

Https Www Kup At Kup Pdf 5208 Pdf

Nehme nun mittlerweile 50mg L-Tyrox seit 4Wochen soll aber erst in 2 Monaten wieder zur Kontrolle.

Mann sollte nur bei Kinderwunsch bis zum Ende der 12. 10 bis 20 Milligramm. Werte auch im Profil von mir Meine Güte kann das denn sein. Der wichtigste Faktor um einer Schilddrüsenunterfunktion vorzubeugen ist eine ausreichende Versorgung mit dem Spurenelement Jod. Idealerweise sollte er 1 mUl oder weniger betragen hier spricht man von einem normalen TSH-Wert. Hatte schon mal in einem anderen Diskussion darüber geschrieben das mein TSH Wert zuletzt bei 477 lag. Hallo Ihr Lieben ich hab heute meinen neuen TSH-Wert erhalten und dieser liegt bei 004 mad. Bei Kinderwunsch sollte der TSH-Wert noch niedriger sein. Zu niedriges TSH deutet auf eine Schilddrüsenüberfunktion hin und kann.


Meine SD Werte waren im März 2013. Mir wurde gesagt der TSH solle um die 1 liegen haben seit 1 Jahr Kinderwunsch. Ist ihr TSH-Wert zu hoch sollten Betroffene insbesondere jodhaltige Nahrungsmittel wie Algen oder Fisch zu sich nehmen. Frauen mit Kinderwunsch den TSH-Wert unter diese Marke zu senken berichtet sie. Also mal wieder schön Überfunktion. Meine SD Werte waren im März 2013. Ich hatte und habe bis heute keine Beschwerden.

Post a Comment for "Tsh Wert Senken Kinderwunsch"